Если кратко, то в 2018 году ПИК начал формировать продуктовую модель в Дирекции автоматизации проектного блока. Готовые инструменты и сервисы прекрасно адаптируются под продуктовую модель. Так у нас появилась целая линейка продуктов: Family Manager, BIM Inspector, PikTools, Робот R2, BIM Data Service и PIK СheckUP.
Каждый из этих продуктов может работать автономно. Но в ПИК они создавались и используются по сей день в рамках единой экосистемы, где все инструменты связаны между собой и дополняют друг друга.
Подробнее о каждом из них можете почитать на нашем сайте.
Подробнее о каждом из них можете почитать на нашем сайте.
Но, как можно заметить, на сайте нет Продукта ИОС.
Что же такое Продукт ИОС?
Каждый инструмент из экосистемы выполняет определенную функцию и чтобы синхронизировать их работу необходима централизованная технология моделирования. Она объединяет все эти продукты и задает правила, по которым формализуются и создаются отдельные составляющие каждого продукта, определяются процессы взаимодействия и выстраивается система.
Можно представить это как механизм, где каждая «шестерёнка» — это отдельный продукт, его составляющая или сервис. Все они связаны и работают благодаря друг другу.
Именно совокупность технологии и составляющих всех инструментов по инженерному направлению образовывает продукт ИОС.
Каждый инструмент из экосистемы выполняет определенную функцию и чтобы синхронизировать их работу необходима централизованная технология моделирования. Она объединяет все эти продукты и задает правила, по которым формализуются и создаются отдельные составляющие каждого продукта, определяются процессы взаимодействия и выстраивается система.
Можно представить это как механизм, где каждая «шестерёнка» — это отдельный продукт, его составляющая или сервис. Все они связаны и работают благодаря друг другу.
Именно совокупность технологии и составляющих всех инструментов по инженерному направлению образовывает продукт ИОС.
Продукт ИОС
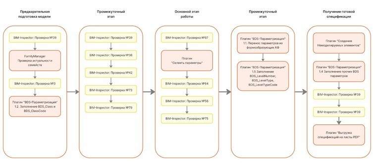
Основой, объединяющей экосистему, является технология моделирования — это последовательность конкретных действий, необходимых для проектирования объекта.
Технология описывает не то, как технически собрать, например, спецификацию моделей ОВ, а то, какие конкретно инструменты и по каким правилам нужно запускать, чтобы получилась корректная спецификация.
Таким образом у нас получается следующая схема с последовательностью запуска продуктов. В зависимости от дисциплины, требований и дирекции она может выглядеть по-разному.
Основой, объединяющей экосистему, является технология моделирования — это последовательность конкретных действий, необходимых для проектирования объекта.
Технология описывает не то, как технически собрать, например, спецификацию моделей ОВ, а то, какие конкретно инструменты и по каким правилам нужно запускать, чтобы получилась корректная спецификация.
Таким образом у нас получается следующая схема с последовательностью запуска продуктов. В зависимости от дисциплины, требований и дирекции она может выглядеть по-разному.
Первым из инструментов технологии, с которым обычно начинает работу проектировщик, является Family Manager (FM).
Family Manager — это сервис для работы с собственной библиотекой компонентов. Проектировщики чаще всего используют десктопную версию приложения, в которой они ищут, загружают и проверяют семейства.
База семейств — это первая «шестеренка» в нашем механизме. Ведь все последующие продукты так или иначе работают именно с семействами или данными в них.
В состав продукта ИОС входит часть базы семейств, относящихся к инженерным направлениям.
Family Manager — это сервис для работы с собственной библиотекой компонентов. Проектировщики чаще всего используют десктопную версию приложения, в которой они ищут, загружают и проверяют семейства.
База семейств — это первая «шестеренка» в нашем механизме. Ведь все последующие продукты так или иначе работают именно с семействами или данными в них.
В состав продукта ИОС входит часть базы семейств, относящихся к инженерным направлениям.
База семейств — это не только сами семейства, но и настройка всей инфраструктуры внутри веб-версии FM, правила их создания и синхронизация с технологией моделирования. Это, скорее, внутренняя «кухня», которую проектировщики не видят, а BIM-специалисты настраивают и поддерживают.
Следующим продуктом, с которым сталкивается проектировщик, становится PikTools. Проще говоря, это набор инструментов для автоматизации процессов BIM-проектирования и оформления документации. PikTools представляет собой панели инструментов для Revit, AutoCAD и Civil.
Следующим продуктом, с которым сталкивается проектировщик, становится PikTools. Проще говоря, это набор инструментов для автоматизации процессов BIM-проектирования и оформления документации. PikTools представляет собой панели инструментов для Revit, AutoCAD и Civil.
Для проектировщиков, кроме инструкций к инструментам, в технологиях также прописана последовательность их запусков и правила моделирования. Это нужно для того, чтобы инструменты работали корректно. Например, одно из ключевых правил — применение семейств из Family Manager.
В продукт ИОС входят инструменты для инженерного направления. Про один из них мы уже рассказывали в статье «Склейка как помощник в проектировании». Созданием таких инструментов и их синхронизацией с технологией моделирования занимаются BIM-специалисты с привлечением ресурсов разработчиков.
Следующий продукт, с которым сталкивается проектировщик, — это BIM Inspector, система проверки моделей на соответствие BIM требованиям. Проектировщики чаще всего используют десктопную версию приложения: в ней удобно отслеживать, как изменения модели влияют на соответствие требованиям. Реже используют веб-версию — в основном, чтобы отследить очередь на автоматическую проверку и ее результаты.
В продукт ИОС входят проверки для инженерного направления. Их разработкой и синхронизацией с технологией моделирования занимаются BIM-специалисты. Раньше, как в случае с PikTools, для этого активно привлекались разработчики. Но со временем функционал продукта расширился и появился конструктор инспекций — «Broccoli». Он позволяет BIM-специалистам самим создавать проверки, что значительно ускоряет и упрощает процесс.
Следующий продукт — BIM Data Serves (BDS). Это система централизованного хранения и управления данными информационных моделей. Проектировщики напрямую с BDS не взаимодействуют, но их работа влияет на данные, которые экспортируются из модели уже в BDS.
Важно понимать, что результатом работы является не только 3D-геометрия и чертежи, но и данные элементов модели. Чтобы они были корректными и актуальными, в рамках технологии проектировщики используют специальный инструмент — BDS Параметризация. Он автоматически заполняет параметры, которые затем выгружаются в базу данных BDS. Благодаря этому, в BDS хранится полная, корректная и актуальная информация об объектах, которая затем может использоваться для анализа и дальнейшей обработки. В ПИК эти данные используются в программе Конструктор цен (КЦ) — она автоматически формирует сметы и ведомости объемов материалов и работ.
Следующий продукт — BIM Data Serves (BDS). Это система централизованного хранения и управления данными информационных моделей. Проектировщики напрямую с BDS не взаимодействуют, но их работа влияет на данные, которые экспортируются из модели уже в BDS.
Важно понимать, что результатом работы является не только 3D-геометрия и чертежи, но и данные элементов модели. Чтобы они были корректными и актуальными, в рамках технологии проектировщики используют специальный инструмент — BDS Параметризация. Он автоматически заполняет параметры, которые затем выгружаются в базу данных BDS. Благодаря этому, в BDS хранится полная, корректная и актуальная информация об объектах, которая затем может использоваться для анализа и дальнейшей обработки. В ПИК эти данные используются в программе Конструктор цен (КЦ) — она автоматически формирует сметы и ведомости объемов материалов и работ.
Кроме данных из базы BDS, программа Конструктор цен КЦ использует дополнительный функционал Family Manager - привязки. Они нужны для того, чтобы из BIM-модели получать объёмы в нужной номенклатуре и единицах измерения. Конечным потребителем данных в этой цепочке является сметный отдел.
Для проектировщиков процесс заканчивается на этапе выдачи модели. Дальше с ней работают другие отделы. Выгрузку данных в BDS, настройку привязок, их синхронизацию с технологией моделирования и проверку моделей выполняют уже BIM-специалисты.
В продукт ИОС входят привязки для инженерного направления.
Для проектировщиков процесс заканчивается на этапе выдачи модели. Дальше с ней работают другие отделы. Выгрузку данных в BDS, настройку привязок, их синхронизацию с технологией моделирования и проверку моделей выполняют уже BIM-специалисты.
В продукт ИОС входят привязки для инженерного направления.
Технология
База семейств, инструменты PikTools, проверки в BIM Ispector, привязки в Family Manager — все эти элементы работают как «шестеренки» в нашем большом механизме. Благодаря продуманной технологии, все они работают слаженно и точно.
Создателями и держателями этой технологии являются BIM-специалисты. А для фиксации и хранения материалов мы используем внутреннюю базу знаний — ПИКипедию.
База семейств, инструменты PikTools, проверки в BIM Ispector, привязки в Family Manager — все эти элементы работают как «шестеренки» в нашем большом механизме. Благодаря продуманной технологии, все они работают слаженно и точно.
Создателями и держателями этой технологии являются BIM-специалисты. А для фиксации и хранения материалов мы используем внутреннюю базу знаний — ПИКипедию.
ПИКипедия создана на базе платформы Confluence и служит централизованной базой знаний компании. Это место, где хранится вся информация о технологиях и процессах в ПИК.
Расскажу, как это работает — на стартовой странице проектировщик выбирает свою дисциплину и далее получает доступ к подробной декомпозиции технологии, где необходимые шаги описаны отдельными инструкциями. Благодаря такому подходу у проектировщиков есть четкое понимание последовательности действий и ответы на все вопросы.
В продукт ИОС входит часть базы знаний по инженерным направлениям.
Расскажу, как это работает — на стартовой странице проектировщик выбирает свою дисциплину и далее получает доступ к подробной декомпозиции технологии, где необходимые шаги описаны отдельными инструкциями. Благодаря такому подходу у проектировщиков есть четкое понимание последовательности действий и ответы на все вопросы.
В продукт ИОС входит часть базы знаний по инженерным направлениям.
Вывод
Линейка наших продуктов — это целая система отдельных сервисов, адаптированная под потребности компании ПИК.
Экосистема ПИК объединяет сервисы и позволяет им легко взаимодействовать друг с другом и обмениваться данными благодаря технологии моделирования.
Контент, на базе которого работают эти сервисы, сам по себе является отдельным продуктом, интегрированным в общую систему. Именно этот контент в совокупности с технологией и образовывает продукт ИОС.
Каждая «шестеренка» нашего механизма важна и вносит свой вклад в общий результат.
Однако каждый продукт может быть наполнен различным контентом и использоваться не только в системе, но и самостоятельно.
Если вам интересна автоматизация проектирования, больше информации о наших продуктах и новостях команды BIMTeam ищите в канале t.me/bimteamnews и о продукте ИОС в канале t.me/PikTools.ИОС.
Линейка наших продуктов — это целая система отдельных сервисов, адаптированная под потребности компании ПИК.
Экосистема ПИК объединяет сервисы и позволяет им легко взаимодействовать друг с другом и обмениваться данными благодаря технологии моделирования.
Контент, на базе которого работают эти сервисы, сам по себе является отдельным продуктом, интегрированным в общую систему. Именно этот контент в совокупности с технологией и образовывает продукт ИОС.
Каждая «шестеренка» нашего механизма важна и вносит свой вклад в общий результат.
Однако каждый продукт может быть наполнен различным контентом и использоваться не только в системе, но и самостоятельно.
Если вам интересна автоматизация проектирования, больше информации о наших продуктах и новостях команды BIMTeam ищите в канале t.me/bimteamnews и о продукте ИОС в канале t.me/PikTools.ИОС.